“ 今日下午,国家市场监督管理总局发布湖北星纪时代科技有限公司(下称星纪时代)收购珠海市魅族科技有限公司(下称魅族科技)股权案案件公示 ”
今日下午,国家市场监督管理总局发布湖北星纪时代科技有限公司(下称“星纪时代”)收购珠海市魅族科技有限公司(下称“魅族科技”)股权案案件公示,目前已经处于反垄断公示阶段。
根据国家市场监督管理总局公布的信息,星纪时代已与魅族科技以及涉及交易的股东签署协议,星纪时代拟收购珠海魅族 79.09% 的股权。

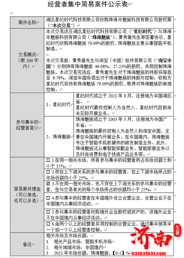
案件名称:湖北星纪时代科技有限公司收购珠海市魅族科技有限公司股权案 (“本次交易”)
交易概括:本次交易涉及湖北星纪时代科技有限公司 (“星纪时代”) 与珠海 市魅族科技有限公司 (“珠海魅族”)、 黄秀章先生等签署协议,星纪时代收购珠海魅族 79.09% 的股权,珠海魅族主要从事智能手机制造。
本次交易前,黄秀章先生与淘宝 (中国) 软件有限公司 (“淘宝中国”) 分别持有珠海魅族 49.08%、 27.23% 的股权,共同控制珠海魅族。
本次交易完成后,黄秀章先生对于珠海魅族的持股将降低至 9.79%,淘宝中国将退出对于珠海魅族的持股与控制; 收购方星纪时代将持有珠海魅族 79.09% 的股权,取得对珠海魅族的单独控制。

星纪时代成立于 2021 年 9 月,注册地为中国湖北省,注册资本 7.15 亿元人民币,定位高端手机领域,法人代表为王勇,董事长为李书福;珠海魅族成立于 2003 年 3 月,注册地为中国广东省。
星纪时代股东包括吉利集团(宁波)有限公司,宁波铂马企业管理合伙企业(有限合伙)、海宁万鑫科技合伙企业(有限合伙)、武汉经开星纪投资基金合伙企业(有限合伙),以及三名自然人股东沈子瑜、李书福和苏静。星纪时代疑似实控人为李书福,持股比例为 57.8452%。
工商信息显示,星纪时代所属行业为互联网和相关服务,经营范围中包括了移动终端设备制造、移动通讯设备销售、卫星移动通讯终端制造等,还包括了集成电路芯片相关、5G 通讯技术服务相关等业务。
4 月 27 日,吉利手机关联公司湖北星纪时代科技有限公司申请的两项“手机”外观专利获授权。摘要显示,本外观设计产品的用途为移动通讯或人机互联,设计要点在于形状。此外除了手机专利,5 月 3 日 该公司申请的“AR 眼镜”外观专利也获得授权。

对于此次收购案中的另一家魅族科技,大家应该就很熟悉了,该公司成立于 2003 年 3 月,最终控制人为自然人和淘宝(中国)软件有限公司(下称“淘宝中国”),主要在中国境内开展业务。
在中国境内,珠海魅族专注于智能手机软硬件的研发制造业务。此外,珠海魅族还从事智能穿戴业务、智能家居业务以及时尚消费和电子快消产品业务等。
本次交易前,黄秀章与淘宝中国分别持有珠海魅族 49.08%、27.23% 的股权,共同控制珠海魅族。
本次交易完成后,黄秀章对于珠海魅族的持股将降低至 9.79%,淘宝中国将退出对于珠海魅族的持股与控制。收购方星纪时代将持有珠海魅族 79.09% 的股权,取得对珠海魅族的单独控制。