“ 3月16日,2021年度市级大数据创新应用成果评选结果公布。据悉,经单位申报、区县各部门推荐、第三方评审,济南市公安局推荐的护苗成长—— ”
3月16日,2021年度市级大数据创新应用成果评选结果公布。
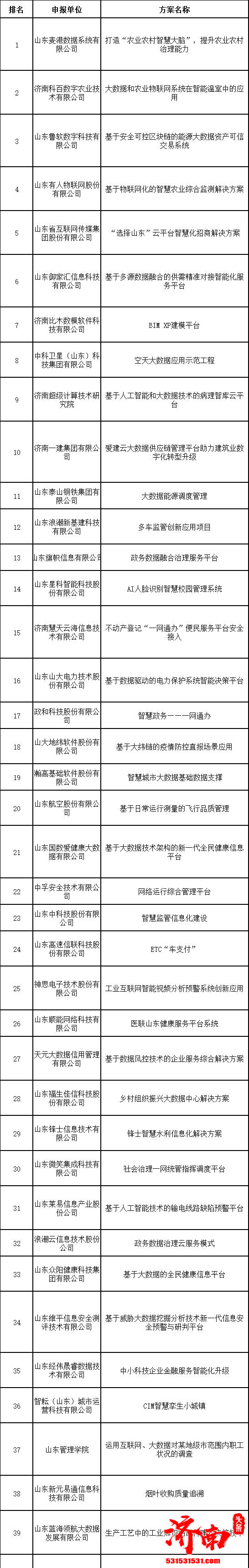
据悉,经单位申报、区县各部门推荐、第三方评审,济南市公安局推荐的“护苗成长——保护未成年人不受非法侵害”、济南市司法局推荐的“济南市社区矫正系统全业务场景监督管理”等60个应用场景被评为市级大数据创新应用典型场景,山东麦港数据系统有限公司申报的“打造‘农业农村智慧大脑’,提升农业农村治理能力”、济南科百数字农业技术有限公司申报的“大数据和农业物联网系统在智能温室中的应用”等40个方案被评为市级大数据创新应用优秀解决方案。
2021年度市级大数据创新应用成果评选工作,旨在贯彻落实《济南市“十四五”数字泉城规划》,推动数字政府建设提质增效,充分展示全市数字化发展成果,激发应用创新活力。如今,一众创新应用成功的出现,正是济南数字化发展蒸蒸日上的最好体现。
济南市2021年度数据创新应用典型场景名单


济南市2021年度数据创新应用优秀解决方案名单
