“ 为充分落实广东省、广州市关于防止疫情扩散的工作要求,白云机场与各相关航司充分协商、共同确认,拟取消4月29日—30日所有广州进出港国内 ”
为充分落实广东省、广州市关于防止疫情扩散的工作要求,白云机场与各相关航司充分协商、共同确认,拟取消4月29日—30日所有广州进出港国内客运航班。国际航班暂时未受影响,货运航班也不受影响。
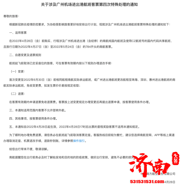
4月28日,南方航空发布通知,对涉及广州机场进出港航班客票第四次特殊处理发出提醒,符合条件的南航客票可进行免费退改签。

根据这份通知,特殊处理规定适用的客票包括:在2022年4月28日(含)前购买、行程涉及广州机场进出港(含经停)的南航纯国内航班及使用CZ航班号的国内代码共享航班、且旅行日期为2022年4月27日(含)至2022年5月24日(含)的784开头的南航客票。
在这一适用范围内,航班起飞前取消已定妥座位的旅客,在客票有效期内,如果是首次变更至2022年6月30日(含)前相同航程南航实际承运航班,或广州进出港航班更改航程至珠海、深圳、惠州进出港航班的南航实际承运航班,免收变更费,如发生票价价差按规定收取。
在客票有效期内,申请退票将免收退票费。客票按上述变更规定办理变更后再提出退票申请,按客票使用条件办理。
该通知适用范围内客票不允许签转外航。此外,2022年4月28日17时后出票的里程奖励客票,也不适用该通知规定。
南航提醒,为了顺利地办理免费退票,乘客务必在航班起飞前取消客票定座。此外,建议选择南航官网、APP等线上渠道办理取消定座、机票退改手续。
Tigs: 广州白云机场 / 广州白云机场取消客运航班 / 广州进出港航班