“ 历城区人民政府作出房屋征收决定对万紫巷宿舍地块改造项目国有土地上的房屋实施征收该项目征收补偿签约期限7天自2021年9月24日至2021年9月3 ”
历城区人民政府作出房屋征收决定对万紫巷宿舍地块改造项目国有土地上的房屋实施征收该项目征收补偿签约期限7天自2021年9月24日至2021年9月30日
本项目房屋征收范围为:东至鹊华天禧小区,西至工业厂房,南至奇瑞国奇特约维修服务站,北至水屯北路,其中国有土地上房屋征收涉及万紫巷宿舍楼房及平房。房屋征收红线范围内共涉及住宅80户(以最终实际签约户数为准),房屋面积约3524平方米,附属用房面积约410平方米。
征收补偿方式为货币补偿和产权调换。被征收人或公有房屋承租人只有一套住宅房屋,且建筑面积小于46平方米的,房屋征收部门按照国家规定的住宅设计最低套型面积进行房屋安置或者按建筑面积46平方米进行货币补偿。实行异地安置的,按照被征收房屋建筑面积46平方米的补偿价值安置相当的房屋。被征收房屋和安置房屋存在差价的,应当结清房屋差价款。
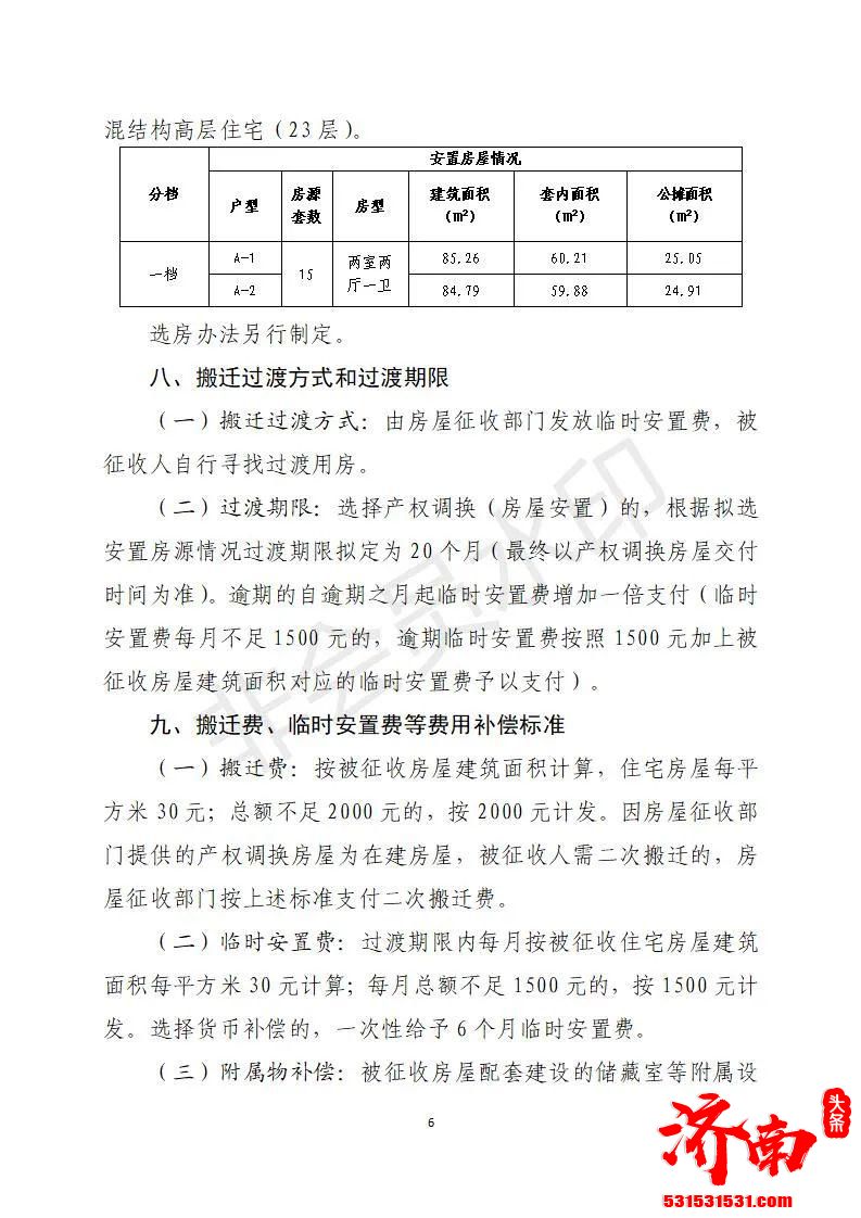
该片区居民选择产权调换(房屋安置)的实行异地安置,对档选房。安置房位于中粮·祥云小区,共15套房源,户型为两室两厅一卫。根据拟选安置房源情况过渡期限拟定为20个月(最终以产权调换房屋交付时间为准)。
征收住宅房屋,被征收人或者公有房屋承租人在2021年9月30日前签订征收补偿协议并交验空房的,给予3万元搬迁奖励费和提前搬迁奖励费。逾期签约的不予奖励。
住宅房屋选择货币补偿方式的,在2021年9月30日前签订货币补偿协议并搬迁的,按其被征收房屋补偿价值的15%给予货币补偿奖励。












Tigs: 济南历城区人民政府 / 济南万紫巷宿舍地块改造项目 / 济南征收补偿