“ 随着生活水平的改善,我国儿童的身高也逐年增高。根据山东省疾控中心的数据,早在2015年,山东省6岁男生的平均身高就已经接近125厘米,女生 ”
随着生活水平的改善,我国儿童的身高也逐年增高。根据山东省疾控中心的数据,早在2015年,山东省6岁男生的平均身高就已经接近125厘米,女生也超过了120厘米。因此,景区多年以来实行的1.2米免票身高线也就显得不合时宜。
8月19日,闪电新闻记者从济南文旅发展集团有限公司获悉,济南野生动物世界扩大游客免费范围,将免票身高线从1.2米提高至1.4米。这也意味着济南有更多的景区免票“长个儿”。

济南国有景区统一上调免票身高线至1.4米
个人或企业投资性质景区优惠政策自主把握
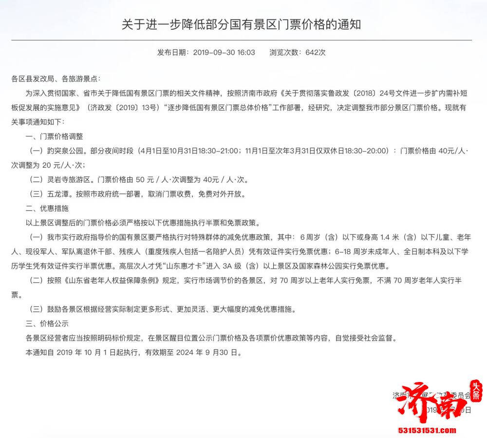
据悉,在2018年9月20日和2019年9月30日,济南市发展和改革委员会先后发布《关于降低部分国有景区门票价格的通知》和《关于进一步降低部分国有景区门票价格的通知》(以下简称《通知》)。两次《通知》中均提到了“济南市实行政府指导价的所有景区要严格执行对特殊群体的减免优惠政策,6周岁(含)以下或身高 1.4 米(含)以下儿童实行免票优惠”。
闪电新闻记者了解到,济南天下第一泉风景区、灵岩寺旅游区、千佛山风景名胜区、济南动物园、百脉泉公园和五峰山旅游区这些济南国有景区,均在相关通知下发后将免票身高线上调至1.4米。
此外,目前济南红叶谷、四门塔风景区和朱家裕风景区等非国有景区也已将免票身高线从1.2米上调至1.4米。跑马岭生态休闲度假区、九顶塔中华民族欢乐园、九如山度假风景区和水帘峡风景区等济南热门景区仍实行1.2米免票身高线。在此基础上,各景区也针对超限儿童群体实行个性化优惠政策,例如,身高1.2米到1.4米的儿童去九如山度假风景区游玩,可以享受到成人票7折左右的优惠;身高1.2米到1.4米的儿童去九顶塔中华民族欢乐园游玩,享受半价,身高1.4米以上的儿童凭学生证可享受九折优惠。
济南各景区儿童免票标准规定不一 “看年龄还是看身高”成为网友热议
闪电新闻记者通过查阅济南各景区在美团平台的公开信息发现,部分景区的免票政策单纯考量身高这一因素,也有部分景区将年龄和身高两个因素同时考虑在内。

济南多个景区身高线“长个儿”的消息一出,针对“景区优惠政策看年龄还是看身高”这一话题,网友们也给出了个人看法。多数网友支持上调免票身高线,与此同时,也有部分网友认为按照年龄考量更加合理。


Tigs: 济南文旅发展集团有限公司 / 济南文旅集团 / 济南野生动物世界