“ 位于山东省济南市的绿城春来晓园在取得预售许可之后2天,因为一场雷雨大风被发现虚盖的两层楼被风吹翻,大楼实际仅盖了4层,而取得预售的条 ”
位于山东省济南市的绿城春来晓园在取得预售许可之后2天,因为一场雷雨大风被发现虚盖的两层楼被风吹翻,大楼实际仅盖了4层,而取得预售的条件是6层楼。
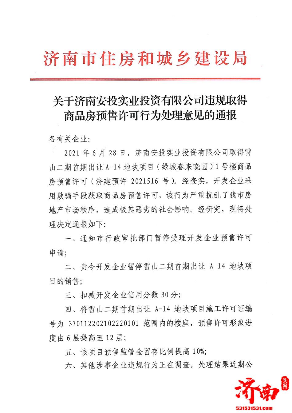
7月9日,山东省济南市住房和城乡建设局发布《关于济南安投实业投资有限公司违规取得商品房预售许可行为处理意见的通报》,对涉及的绿城春来晓园项目暂停预售申请和销售,同时提高预售条件和预售款监管比例。


《通报》显示,今年6月28日,济南安投实业投资有限公司取得雪山二期首期出让A-14地块项目(绿城春来晓园)1号楼商品房预售许可(济建预许2021516号)。经查实,开发企业采用欺骗手段获取商品房预售许可,该行为严重扰乱了济南市房地产市场秩序,造成极其恶劣的社会影响。
对于上述情况,济南市住建局通报处理意见。通知市行政审批部门暂停受理开发企业预售许可申请;责令开发企业暂停雪山二期首期出让A-14地块项目的销售;扣减开发企业信用分数30分;将雪山二期首期出让A-14地块项目施工许可证编号为370112202102220101范围内的楼座,预售许可形象进度由6层提高至12层;该项目预售监管金留存比例提高10%;其他涉事企业违规行为正在调查,处理结果近期公布。
济南市住建局要求,各房地产开发企业要引以为戒,认真遵守商品房销售规定,严格落实房地产市场调控政策,规范行为,守法经营,坚决杜绝此类事件再次发生。对于置法律法规政策规定于不顾,顶风而上、恶意违规的开发企业,一经发现,将依法依规公开曝光、严肃处理。
同一日,济南市行政审批服务局发布《关于对济南安投实业投资有限公司违规取得商品房预售许可行为相关处理的通报》。该《通报》称,经查,济南安投实业投资有限公司在开发“雪山二期首期出让A-14地块1#楼”过程中,在工程施工进度未达到济南市预售形象进度标准的情况下,采用欺骗的手段取得《商品房预售许可证》。依据相关规定,经研究决定,撤销济南安投实业投资有限公司“雪山二期首期出让A-14地块”1#楼商品房预售许可(编号:济建预许2021516号)。同时,根据告知承诺制相关规定,取消该企业通过告知承诺办理工程建设审批手续的资格。

6月30日,受强对流天气影响,济南迎来一场罕见的雷雨大风天气。大风过后,有济南市民爆料称,位于济南雪山片区的绿城春来晓园项目,有一栋正在盖着的楼被风吹塌了。
7月2日,有记者前往春来晓园一期1号楼西单元“坍塌”的位置实探,发现西单元主体只盖到4层”,“坍塌”的是搭起的脚手架,房屋主体并没有加盖到6层以上,疑似春来晓园一期1号楼违规取得预售证。
对于被通报项目,7月8日,济南安投实业投资有限公司发布《关于绿城春来晓园脚手架倒塌情况的声明》(以下简称“《声明》”)称,6月28日,项目公司1#楼西单元主体施工至3层,未达取证要求,因此在西单元局部搭设脚手架至6层,并进行浇筑表面处理,满足形象进度要求,以获取1#楼预售许可证。
6月30日,济南极端大风天气导致1#楼该部分脚手架倒塌,项目公司责任人第一时间赶到现场处理,现场无人员伤亡。
该公司在声明中表示,此次事件对社会造成不良影响,对此深感愧疚和歉意。事件发生后,项目公司检讨反思,接受处罚并认真整改,后续将严格遵守相关部门规定,杜绝此类事件发生。目前项目各项施工节点有序推进。
Tigs: 济南市住房和城乡建设局 / 济南住建局 / 济南安投实业投资有限公司