“ 2021年普通高校招生统一考试(夏季)将于6 月7 日—10日进行济南高考考点出炉全市共设 13 个考区、32 个考点具体安排看这里各区县招生 ”
2021年普通高校招生统一考试(夏季)将于6 月7 日—10日进行,济南高考考点出炉全市共设 13 个考区、32 个考点。
具体安排看这里:


各区县招生机构电话及办公地址↓

考试注意事项:
1.及时打印准考证
请考生在规定时间段登录山东省教育招生考试院普通高等学校招生考试信息平台(http://wsbm.sdzk.cn)自行打印准考证,时间为
2021 年 6 月 1 日至 10 日,注意打印时间:1 日—6 日为每天 9:00—20:00;7 日—10 日为每天 7:00—20:00。
提醒广大考生:可以多打印几份准考证备用,同时考生在到达考点时发现丢失准考证也不必慌张,可以向考点求助。
2.防疫须知
(1)考生(含应届、往届考生)要加强防疫知识学习,做好个人防护,避免人员聚集。
(2)考生在打印准考证的同时,需打印《健康承诺书》并如实填写,在 6 月 7 日第一场考试进入考点时,将《健康承诺书》交考点工作人员备案。
(3)自觉接受体温检测。所有考生进入考点前必须接受体温测量,体温≥37.3℃的考生,需进行体温复测。体温复测后仍≥37.3℃,经专业评估和综合研判,能继续参加考试的,将安排在备用隔离考场进行考试。
(4)考试期间做好防护措施。请考生排队有序入场和离场,与他人保持安全距离;低风险地区的考生在进入考场前要全程佩戴口罩,在考试过程中可自主
决定是否佩戴。非低风险地区或备用隔离考场的考生要全程佩戴口罩。
(5)高风险人群应进行核酸检测。新冠肺炎疑似患者、确诊病例接触者、已治愈未超过 14 天的病例以及考前 21 天内从境外、高风险等级地区回鲁的、考前 14 天内从中风险等级地区回考区的、居住社区 21 天内发生疫情的、考前有发热(体温≥37.3℃)或其他呼吸道疾病症状的考生,务必前往本人考试所在市(县、区)定点医疗机构作核酸检测。考生入场时主动向考点说明情况,并提供考前 7 日内核酸检测合格证明。
3.考试须知
(1)自觉服从监考员等考试工作人员管理,维护考试工作秩序。所有送考、陪考的人员和车辆不能进入考点。为了大家的自身健康和生命安全,建议送考家长不在考点门前逗留、聚集。
(2)6 月 6 日下午 14:00—16:00 看考场。考生可以携带准考证到考点熟悉考场位置,看考场时考生须佩戴口罩。为保证考场安全,保护考试设施,考生不得进入考场。
(3)考生入场须凭准考证、身份证(原件),我省教育考试规定“手机禁止带入封闭区以内”,所以不能通过查看手机内电子身份证核验考生身份,电子身份证不作为考试入场有效证件使用。身份证丢失的要在考前到公安部门补办临时身份证或者开具带有二代身份证相片的户籍证明。
(4)首场考试时须持《健康承诺书》,部分考生还需按规定携带核酸检测报告。考生入场须进行两次安检,并接受人脸识别、体温监测等,请考生预留充足的入场时间(建议至少提前 30 分钟到达考点),以免耽误考试。不同考试科目可能编排的考场不同,请考生一定注意。
(5)手机、手表严禁带入考场。请考生注意除考试规定文具及相关证件材料外,严禁携带手表、手机、电子设备、书包等非考试必需物品进入考点封闭区。严禁携带手机等各种通讯工具、手表、电子存储记忆录放设备以及涂改液、修正带等物品进入封闭区和考场。
(6)考试时间由考点按照北京时间统一发出信号,考场内钟表时间仅供参考,考试时间以考点统一信号为准。
(7)试卷上交。考试结束信号发出后,立即停止作答并停笔(拖答按违纪处理),并按草稿纸、试卷、答题卡自下而上的顺序排放好,坐在座位上,等候监考员查收。无误后,根据监考员指令依次离开考场。
(8)遵守考试纪律。
考生应自觉遵守考生守则,严格遵守考试纪律,考前请认真阅读和了解《考试规则》,遵守各项法律法规,自觉遵守考试纪律,诚信考试,要清醒地认识到考试违规行为所产生的严重影响和危害,自觉抵制考试违纪作弊行为,做到诚信应考。
《国家教育考试违规处理办法》(教育部 33 号令)、《中华人民共和国刑法 (修正案九) 》《最高人民法院、最高人民检察院关于办理组织考试作弊等刑事案件适用法律若干问题的解释》等法律法规均对考试违纪作弊行为有严厉的处罚规定,在高考中组织考试作弊等情形,将认定为“情节严重”,会受到刑法的严惩。在高考中作弊,会被取消高考所有科目的考试成绩,还将受到停止高考报名资格、记入高考诚信档案、纳入失信范围等处罚,情节严重的还将触犯刑法,受到拘役、管制、有期徒刑等刑罚处罚。无视规则、僭越法纪者必将严惩。
(9)谨防上当受骗。对于考试,社会上总有不法分子、作弊团伙通过各种方式和手段进行诈骗犯罪活动,希望广大考生高度警惕,不要相信不法分子散布的非法“助考”信息,更不要参与不法分子组织的“助考”犯罪活动。高考有最严密的作弊防范措施:考试期间,全部考点所有考场的考试情况将实行全时段、无死角视频监控和录像,场外还有流动监考以及专门对考场视频监考的视频监考员,考后还将对考试监控录像回放,这些都将作为认定考试违纪作弊的依据。切莫心存侥幸,一步做错、抱憾终生。
考后注意事项:
1.模拟填报志愿:填报志愿模拟演练时间为 6 月中旬,测试系统运行情况,让考生提前熟悉志愿填报操作,考生可登录 http://wsbm.sdzk.cn/进行操作练习。
2.正式填报志愿:正式填报志愿时间及要求见准考证或关注济南市教育招生考试院网站(www.jnzk.net)发布的信息。
3.军事、公安及其他有政审、体检、面试要求的高校的招生工作,请关注山东省教育招生考试院网站(www.sdzk.cn)发布的信息。
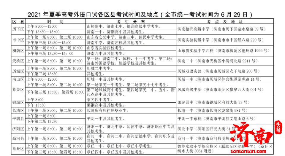
4.外语口试时间安排及考试地点:报考外语或有外语口试要求专业的考生须参加外语口试。我市外语口试考试时间为 6 月 29 日,考生可持身份证、准考证(携带中性笔)直接到各区县考试机构指定的考点现场参加考试。
请注意:全市高考外语考试语种为日语、俄语的考生,集中统一安排在济南二中进行日语及俄语的口试考试,时间为 6 月 29 日上午。
高考外语考试语种为德语、法语、西班牙语的考生的口试工作由录取的高校组织口试。

祝广大考生考试顺利
取得优异成绩!
Tigs: 2021年普通高校招生统一考试 / 2021年高考 / 2021年高考济南考点