“ 济南市自然资源和规划局官网发布公告,就《城市发展新格局之东强—近期重点打造片区和项目行动方案》向社会征求意见建议。方案中的东强是哪 ”
济南市自然资源和规划局官网发布公告,就《城市发展新格局之“东强”—近期重点打造片区和项目行动方案》向社会征求意见建议。方案中的“东强”是哪些范围,重点将打造哪些板块,未来这些区域又将怎样发展?

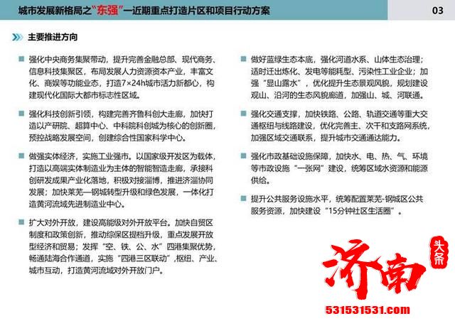
按照济南市“东强、西兴、南美、北起、中优”城市发展新格局的战略部署,济南市自然资源和规划局会同有关区政府、功能区、部门研究制定了《城市发展新格局之“东强”—近期重点打造片区和项目行动方案》。

“东强”的范围约2300平方公里,包括东部主城区(二环东路以东,黄河和南部山体之间)和副城区(莱芜-钢城,东北山体与西南山体之间)。


在这一范围内,按照方案策划,未来济南市将重点打造八大板块,一是建设完善CBD奥体中心区,打造城市新中心,完善金融总部、现代商务、信息科技集聚区;加快发展人力资源、资本产业,建设人才特区、国际社区;打造7×24h城市活力新都心,构建现代化国际大都市标志性区域。

二是强化科技创新引领,构建完善齐鲁科创大走廊。从高新区至章丘区,以经十东路和旅游路一带为主体区域。推进大科学装置建设,发展新型研发机构,创建国家重点实验室、产业创新中心、工程研究中心等科创平台,打造区域性科技创新主引擎、综合性国家科学中心主阵地。

三是实施工业强市,规划打造智能智造走廊。以世纪大道为发展轴,依托两侧区域产业基础,串联高新东区—明水经开区—济东智造新城,在胶济铁路与经十东路之间,联动打造智能智造走廊,壮大高端装备、生物医药、电子信息、新材料等产业,加强与齐鲁科创大走廊互动。

四是实施“四港三区”联动,策划打造枢纽新城。统筹编制“四港三区”联动—枢纽新城规划,加强“四港三区”联动的交通联系,高标准建设董家铁路货运枢纽打造国际陆海枢纽港核心区,高标准打造东客站-济钢片区,有序推进临空经济区建设。

五是加快莱芜—钢城绿色发展,打造先进制造业中心。推进山东重工绿色智造产业城建设,打造“泰钢”、“莱钢”精品钢产业基地,打造“中国氢谷”钢城示范运行区,统筹提升莱芜-钢城公共服务设施水平。

六是做好蓝绿生态本底,打造生态风貌廊道。治理主城区重点河道水系生态,策划打造黄河—小清河—绣江河—绣源河生态风貌廊道;治理大汶河源头及其支流生态;建设完善重点城中山体公园。

七是强化交通支撑,加强区域交通联系。加快济莱交通联系通道建设,加强莱芜—钢城交通联系,加快推进济莱高铁南延至临沂,统筹济莱高铁站点地区规划。

八是强化市政设施保障,统筹水资源和能源供给。加快完善市政基础设施“一张网”建设规划,加快建设完善东部重点地区市政设施,推进东部水源保障工程建设。
Tigs: 济南市自然资源和规划局官网 / 济南市自然资源和规划局 / 济南规划局