“ 按照济南市委十一届十一次全会提出东强、西兴、南美、北起、中优城市发展新格局的战略部署。11月18日,济南市自然资源和规划局发布了关于征 ”
按照济南市委十一届十一次全会提出“东强、西兴、南美、北起、中优”城市发展新格局的战略部署。11月18日,济南市自然资源和规划局发布了关于征求《城市发展新格局之“中优”—近期重点打造片区和项目行动方案》意见建议的公告,明确了中优的范围、定位和目标、主要推进方向,策划了近期市级重点打造5大片区,提出了一系列重点项目和行动任务,作为实施“中优”战略部署的行动指南。
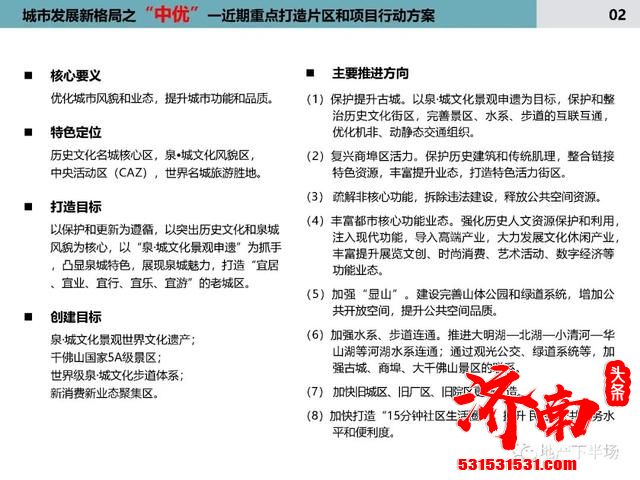
根据方案,“中优”范围主要指二环围合的老城区,面积约160平方公里。片区定位为“历史文化名城核心区,泉·城文虎风貌区,中央活动区(CAZ),世界名城旅游胜地”。
重点打造五大片区:保护和提升古城片区;提升和复兴老商埠;打造大千佛山景区;改造提升洪家楼广场片区;改造更新小清河——黄河之间地区。
各个片区的详细规划详见下列规划大图。







说点感受,最近这些年,济南版图一再扩大,周边区域蓬勃发展,但是作为二环内主城区的济南,作为历史文化名城济南,特色一直不够突出,或者说城市发展用力不够。
诚然,外拓版图很重要,这是做大,而今,“中优”发力,则是让济南更像济南,更有济南的特色,而非一个千篇一律的城市。对于一座城市而言,这五大片区,才是济南最具特色的地方,是和其他城市差异化所在。
高楼大厦连县城都可以建很多,这不是一座城市的骄傲。有自己的底蕴,有底蕴,才会让更多人喜欢这座城市,更多人来济南。这样的竞争力是无形的。