“ 济南圣泉集团股份有限公司(以下简称济南圣泉)在年初公布了首次公开招股说明书,闯关IPO,开启新三板转主板之旅。公开资料显示,济南圣泉 ”
济南圣泉集团股份有限公司(以下简称“济南圣泉”)在年初公布了首次公开招股说明书,闯关IPO,开启新三板转主板之旅。
公开资料显示,济南圣泉于2014年7月挂牌新三板,主营树脂及新材料、大健康、生物质和生物医药,是中国民营企业制造业500强企业。但是,济南圣泉旗下公司多次受到环保部门处罚,同时旗下产品也因涉嫌虚假宣传被曝光和处罚,这使得公司形象大打折扣,其IPO前景会否因此而受到影响,时间会给出答案。

多次上环保“黑榜”
济南圣泉已经成为环保部门处罚名单上的“常客”。除了招股书披露的两起环保处罚案例,其在2017年之前,亦多次受到环保部门的处罚。
2016年11月份,山东省政府通报了2016年全省环保专项行动检查情况。通报公布了包括济南玉泉生物质发电、圣泉集团、齐鲁天和惠世等存在不同环境问题的典型企业案例。济南圣泉集团存在的问题是危险废物贮存库无法达到防雨、防风的基本要求,危险废物标识不全。

2015年9月,山东省环境保护厅昨日通报了当年8月份突出环境问题查处情况和典型案例,济南圣泉集团股份有限公司等单位因固废处理不规范等问题被通报处理。针对济南圣泉集团股份有限公司环境违法问题,章丘市环保局已责令产生未规范处置危废污泥和一般固废的10万吨秸秆生物化工、新材料一体化项目停产,并分别依高限处以罚款10万元。
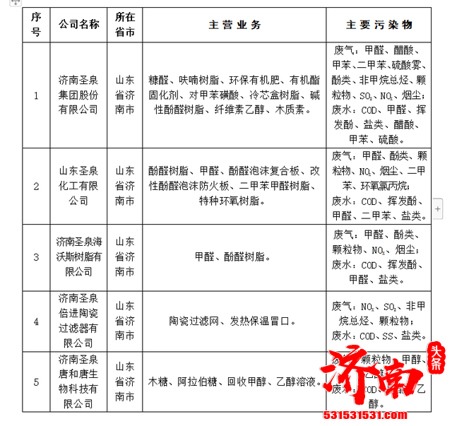
其实,济南圣泉产业涵盖生物质精炼、树脂及复合材料、铸造辅助材料、医药、新能源、卫生防护等领域,在环保方面面临着巨大的压力。2013年8月,国家环境保护部根据济南圣泉《关于对济南圣泉集团股份有限公司开展上市环保核查的申请》(圣泉〔2013〕8号),对其组织进行了上市环保核查。虽然结论是“基本符合上市环保核查有关要求”,但国家环保部同时提醒,根据核查情况,该公司应进一步加强环保管理,确保污染物稳定达标排放;加强环境风险防范工作,确保环境安全。根据山东省、吉林省、辽宁省和内蒙古自治区环保部门提供的资料显示,济南圣泉旗下子公司在生产过程中主要产生废气、废水和粉尘等污染物(具体见下表)。
济南圣泉集团股份有限公司核查范围内企业概况


旗下子公司被数次曝光
在济南圣泉的官网上,它把自己描述成为中国民营企业制造业500强企业,并宣传要“立百年圣泉,为人类造福”。但实际上,其所作所为,却很难让人与如此“高大上”的形象划上等号。
据媒体公开报道,济南圣泉旗下济南圣泉唐和唐生物科技有限公司(以下简称唐和唐公司) 通过电视和平面媒体的养生类栏目和网站,大力推广“大福降复合糖”等系列产品,并宣称该产品具备神奇的降糖治病等疗效。但患者花费高价购买之后,服用几个月都未见效果,认为上当受骗。

即便是现在,济南圣泉并不避讳如此宣传自己的产品,在其官网上,明确指明“大福降复合糖”适应人群就包括糖尿病朋友。

然而根据章丘市工商部门提供的《工商营业执照》显示,该公司位于章丘市刁镇工业经济开发区圣泉工业园,法人代表唐一林,注册资金5000万元,许可经营项目有:食品添加剂“木糖醇”,新资源食品“L-阿拉伯糖”的生产与销售;糖(白砂糖)的生产、销售。
有媒体援引法律人士的话称:包括新资源食品在内的食品、药品、保健品的生产、流通都实行严格的许可和安全标准备案制度。从唐和唐生物制品有限公司所有产品的许可、备案情况看,他们的产品显然不是药品、保健品,只能算是普通食品。而以具有保健功能或疗效宣传普通食品涉嫌欺诈宣传。
在更早时候,济南圣泉的产品曾遭到媒体曝光。2012年10月份,《保健时报》以《新资源食品大福降竟然变“保健品”》为名,公开报道了唐和唐公司员工假冒专家在电视节目中鼓吹产品治疗效果,多名患者食用无效耽误病情的采访报道。
此外,济南圣泉也确实因为夸大宣传产品功效而受到市场监督部门的处罚。招股书披露,2019年5月,团风县市场监督管理局对旗下中大药业作出《行政处罚决定书》,因标注有中大药业名称和联系方式的印刷品资料上使用了“独家、无毒副作用”等绝对化、明示自己产品优于其他经营者的同类产品的表述用语,对商品作引人误解的商业宣传,认定其违反了修订前的国家《反不正当竞争法》的有关规定,对其处以两万元人民币的行政处罚。
更换保荐机构
不知何故,在递交招股书前夕,国泰君安选择与其终止上市辅导服务。
2019年7月1日,国泰君安发布《关于终止对济南圣泉集团股份有限公司首次公开发行股票并上市辅导工作的公告》。
据悉,此前济南圣泉聘请国泰君安作为首次公开发行股票并上市的辅导机构,并于2017年11月9日签订了《济南圣泉集团股份有限公司与国泰君安证券股份有限公司股票发行上市辅导协议》(以下简称“《辅导协议》”)。国泰君安于2017年11月9日向中国证监会山东监管局递交了《国泰君安证券股份有限公司关于济南圣泉集团股份有限公司首次公开发行股票辅导备案申请报告》。
国泰君安公告称,综合考虑公司战略发展需要、上市板块及计划安排等因素,并经过充分沟通与友好协商,双方决定解除首次公开发行股票的辅导协议,并就终止相关事宜达成一致意见。济南圣泉与国泰君安于2019年6月27日签署了《济南圣泉集团股份有限公司与国泰君安证券股份有限公司股票发行上市辅导协议之终止协议》,国泰君安终止对济南圣泉首次公开发行并上市的辅导工作。
据了解,济南圣泉此次聘请的保荐机构为长城证券股份有限公司,并于2020年1月递交了招股说明书。