“ >国家卫生健康委、人力资源社会保障部、国家中医药管理局印发《关于表彰全国卫生健康系统新冠肺炎疫情防控工作先进集体和先进个人的决定》 ”
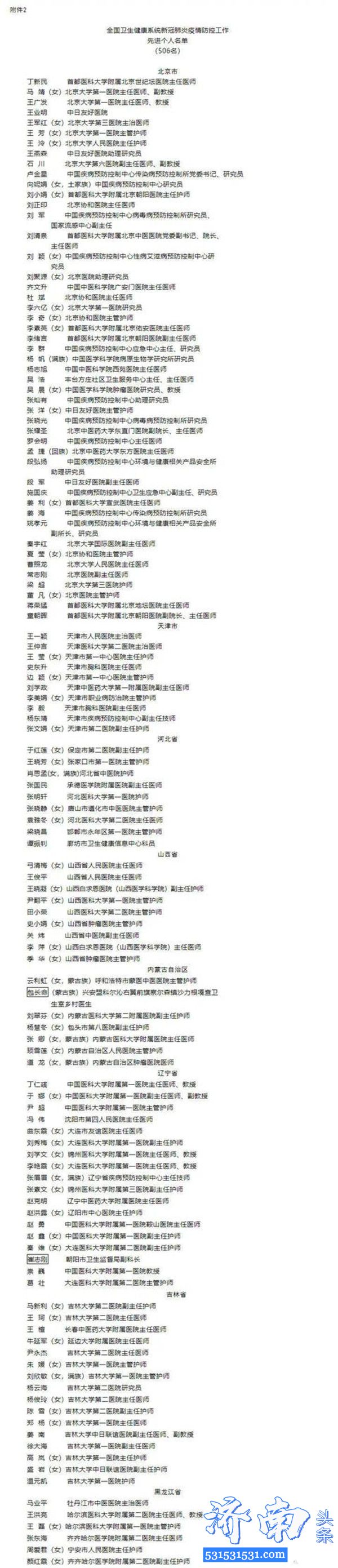
国家卫生健康委、人力资源社会保障部、国家中医药管理局印发《关于表彰全国卫生健康系统新冠肺炎疫情防控工作先进集体和先进个人的决定》,授予北京大学第一医院重症救治医疗队等113个集体“全国卫生健康系统新冠肺炎疫情防控工作先进集体”称号,授予丁新民等472位同志“全国卫生健康系统新冠肺炎疫情防控工作先进个人”称号,追授徐辉等34位同志“全国卫生健康系统新冠肺炎疫情防控工作先进个人”称号,获奖个人享受省部级表彰奖励获得者待遇。
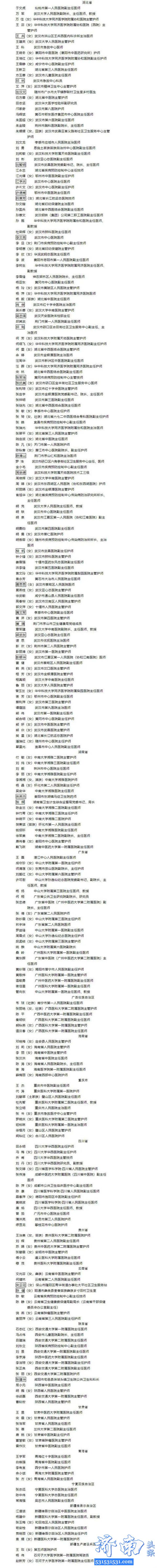
山东受表彰集体和个人名单如下:
集体:山东医疗队(第一批方舱)
个人:
王言森 山东省立第三医院主任医师
方 巍 青岛大学附属医院主任医师
兰素萍(女)曹县人民医院主管护师
曲仪庆 山东大学齐鲁医院主任医师
吕涌涛 山东省立第三医院党委副书记、院长、主任医师
任宏生 山东省立医院主任医师
李 玉 山东大学齐鲁医院主任医师
李丕宝 山东省立第三医院副院长、主任医师
李 岷 济宁医学院附属医院主管护师
李敏敏(女)山东省立医院主管护师
位兰玲(女)青岛市市立医院主任护师
周 敏(女)山东大学齐鲁医院主任护师
郝月琴(女)青岛市市立医院副主任医师
秦 文(女)青岛大学附属医院主管医师
贾新华 山东中医药大学附属医院副院长、副主任医师
郭 芳(女)济南市第三人民医院主管护师
脱 淼(女,蒙古族)青岛大学附属医院副主任护师
董 红(女)山东大学第二医院副主任护师
魏峰涛 山东大学第二医院副主任医师
全国卫生健康系统新冠肺炎疫情防控工作先进集体名单(113个)

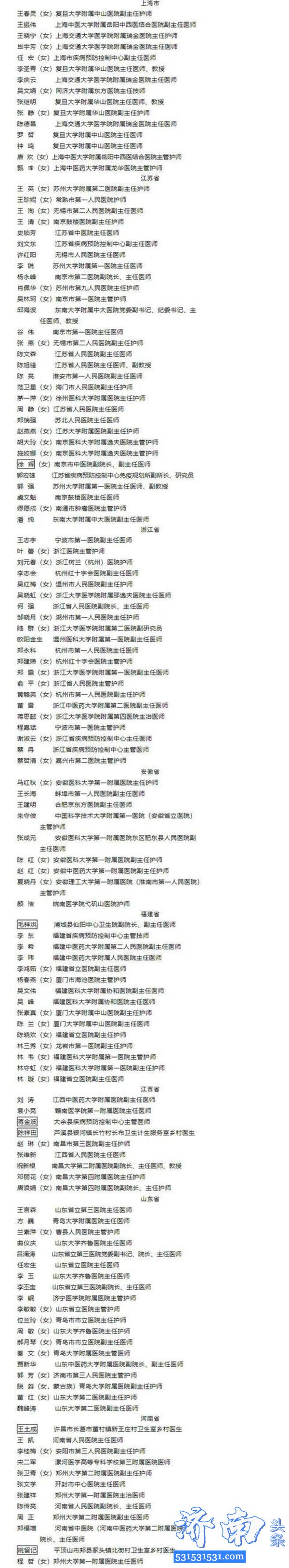
全国卫生健康系统新冠肺炎疫情防控工作先进个人名单(506名)



Tigs: 国家卫生健康委 / 新冠肺炎疫情防控 / 疫情防控工作先进集体和先进个人名单